• 中国科大
  • 校友
  • 服务
  • 繁體
  • English
  • 首页
  • 学院概况
    关于我们
    学院领导
    学院党委
    系与教育中心
    组织机构
    院史回顾
    学科建设
    校园文化
    教学环境
    联系方式
  • 师资队伍
    国家级人才
    省部级人才
    工商管理系
    管理科学系
    统计与金融系
    青年科研人员
    MBA国际师资
    专业教辅人员
    荣休师资
    人才引进
  • 科教研究
    教授观点
    研究成果
    项目信息
    获奖信息
    学术服务
    研究机构
    科研工具
    数据与电子期刊
  • 教学项目
    学位点概况
    本科
    学术硕博
    工程博士
    EMBA
    MBA
    MAS
    MLE
    MPM
    MF
    EDP
    案例教学
  • 国际合作
    合作项目
    出访公示表
    教师事务
    学生事务
    下载中心
    FAQ
  • 党建学工
    党建工作
    学生工作
    团委窗口
  • 招生
    学术硕博
    工程博士
    EMBA
    MBA
    MF
    MAS
    MLE
    MEM
    本科招生网
    研究生招生在线
  • 职业发展
    工作动态
    实习就业
校友 服务 English 繁體
国际合作
  • 合作项目
  • 出访公示表
  • 教师事务
  • 学生事务
  • 下载中心
  • FAQ
出访公示表
    首页  国际合作  出访公示表
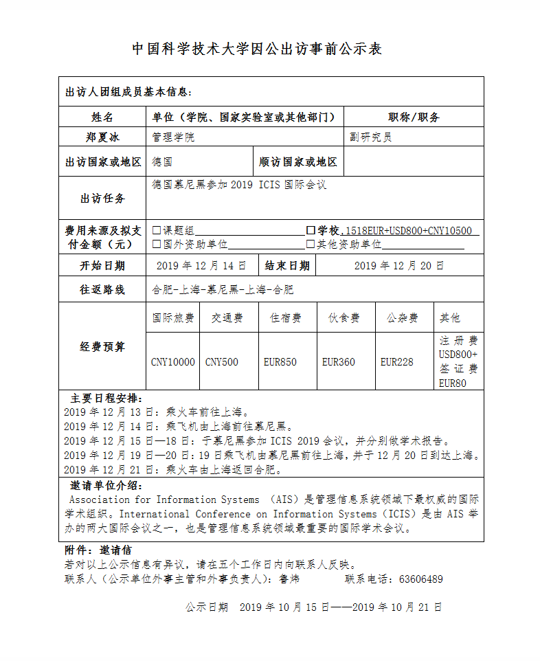
中国科学技术大学因公出访事前公示表(郑夏冰)
发布时间: 2019-10-15 浏览次数:306

 

扫码浏览此文章
关闭

联系我们

地址:中国合肥市金寨路96号 中国科学技术大学东校区管理科研楼

邮编:230026

  • 国际金融研究院
  • 新商科实验中心
  • 招生与品牌中心
  • 加入管院
  • 国际认证
  • 系所中心
  • 数据库
Copyright © 2022 中国科学技术大学管理学院 版权所有